God's Catholic Dogma
< <  Section 8.2 ... begins after this brief (15 line) site summary.    Many souls consult this site without any Index page review.  > >

It is 100% certain you're headed for Hell  ...   for rejecting the Catholic Dogma  ...   Warning: There are no bishops or priests in these times
< < On this site ... you will discover how you are being sent into Hell forever ... your willingness to be deceived is making you eternally culpable > >

1.   The Original Sin of Adam closed Heaven for all men (sanctifying grace was lost) ... Hell became the only possible destination for the immortal souls of men.
2.   God re-opened Heaven by founding the Catholic Church and re-introducing sanctifying grace to men's souls ... the same grace which Adam and Eve had lost.

                          We are currently in the Great Apostasy (world-wide rejection of God's Catholic Dogma), these warnings apply:
3.   Warning 1:  A non-Catholic anti-Christ cult (the vatican-2 heretic cult) took over all Catholic properties on 8 Dec 1965 ("v-2 council" close date).        [Section 12, 13]
4.   Warning 2:  No one Ordained those that you think are Priests ... all Bishops of the "v-2 council" were automatically excommunicated on 8 Dec 1965.     [Section 13.2]
5.   Warning 3:  Your fake "priests" turned you into heretics ... the stage shows are not Mass ... participation in the vatican-2 heresy excommunicates.    [Section 13.2.2]
6.   Warning 4:  Top level view ... why there is not a single Catholic Bishop or Priest in the world. God's Catholic Church is devastatingly small in numbers. [Section 13.6]
                          All vatican-2-ists:  You are excommunicated from the Catholic Church.  You must Abjure your heresy.  * * Click * * >  Section 40

7.    One can still be Catholic and get to Heaven with a proper baptism in water [Section 7] ... believing the Dogmas ... and keeping free from mortal sin.    [Section 10.1]
8.    All grace, both actual and sanctifying grace, starts with God and comes into the world ... by way of the Blessed Virgin ... as Jesus Christ Himself did.  [Section 4, 4.4]
9a.  The Old Testament Israelite religion was the Catholic Faith unfulfilled ... the "judaism" fable started about 200 B.C.  Jesus Christ was not a jew.  [Section 39.1, 39.4]
9b.  The "koran" is wrong ... Mohammed was not a prophet ... "allah" does not exist.  The so called "allah god" makes countless errors in the "koran".        [Section 113]
10.  All baptized heretics are excommunicated from Christianity and headed for Hell ... with the world's pagans (those not properly baptized in water).     [Section 7.2, 8]

* *  Return To Index  >  Click here  >  For more against the soul damning lies  * *
 
E-mail >    Slave_BVM@mail.com   --   Catholic-Dogma-Providers@mail.com   
 
Translate (traduire, übersetzen, tradurre, trasladar, 번역) this Section  ...  now (maintenant, jetzt, ora, ahora, 지금) ... to your language ...
(1) You must have Adobe Flash Player installed.   (2) Chinese, Korean, or Japanese characters not displaying ... see Appendix E.

 * Help save souls by getting the Dogma out (the only soul saving truth) ... see Section 175 and it's Sub-sections * 
Romans 2:13  >  "For not the hearers of the law are just before God, but the doers of the law shall be justified."

James 2:20  >  "Know ... that faith without works is dead."       (Section 28 lists ... over 50 scriptures on works)
Please e-mail here ... if you see a website that you believe is Catholic ... besides this site.
You may copy this entire site ... to your computer ... see Item # 1 on Appendix A-1.

<<< --- <<< --- <<< --- <<< ---  Start Section 8.2  --- >>> --- >>> --- >>> --- >>>
(Note: This Section is repeated as Section 39.1)

Satan's deception regarding the words "jew", "jews", and "judaism"
for the damnation of human immortal souls ... via the Godless
apostasy called "judaism".
 
Describes how the words ... "jew"  and  "jews"  fraudulently got
into the Old Testament English ... instead of the correct
"Judean" and "Judeans"
 
There is no connection whatsoever ... between
jews and the Old Testament Judeans

Catholic Faith (pre-fulfillment) writing of Daniel 9:26
"Christ shall be slain, and the people who shall deny Him shall not be His."

Catholic Faith (pre-fulfillment) writing of Proverbs 30:4
"Who hath ascended up into Heaven, and descended? What is His name,
and what is the name of His Son, if thou knowest ?"

Catholic writing in Apocalypse 3:9
"Behold, I will bring of the synagogue of Satan, who say they are
Judeans, and are not, but do lie."

Rest assured everyone  ...  Jesus was *NOT* a jew ... it's all a deception
this Section will also prove this to you
 
He was an Israelite of the Tribe of Juda  ...  the religion of the Old Testament
Israelites was the Catholic Faith unfulfilled  ...  it wasn't "judaism"

~     ~     ~

Introduction:

1.  How did the words "jew" and "jews" ... identifiers for the world's most strenuous and fanatical group against the God of Israel ... instead of the correct "Judean" and "Judeans" ... fraudulently make it into the Old Testament English ... 183 times? The answer is surprisingly simple, shown in Sub-part A below.

2.  Again, how is it that the words "jew" and "jews" (instead of the correct "Judean" and "Judeans") are in the Old Testament English 183 times ... and at the same time give the appearance that the un-baptized pagans who call themselves jews are of the covenant which God made with His people Israel ... since the pagans who call themselves jews are clearly against God's covenant with Abraham since they are against the covenant writings which include:

- Clear Old Testament prophesies of the Messiah (the Catholic Jesus Christ) and subsequent rejection by the non-Israelite jews ... see Sub-parts F and G below and Section 2.3 of this site
- Clear Old Testament Scriptures that God is more than one Person in the single Divinity ... see Section 31
- Clear Old Testament prophesies of the Blessed Virgin ... see Section 4
- Clear Old Testament foretelling of the future water baptism to remit Original Sin ... see Section 7.2.1
- Clear Old Testament prophesies that the religion of the Old Testament Israelites (the foretelling of the Catholic Church) would come to an end ... see Section 39
- Clear Old Testament writings that the Abraham covenant is one of Faith and not genealogy (bloodline) which will expand to the Gentiles ... see Section 39.2
- Clear Old Testament Prophesies of the Destruction of the Temple ... see Section 62

3.  Against the above mountain of evidence, people still say that the pagans who call themselves jews have something to do with the Old Testament. The apostate cult known as and called "judaism" started in about 200 B.C. when a group of Israelites left God's covenant ... adopting the Babylonian talmud (pagan nonsense) which was carried out of the Babylonian captivity in 538 B.C. among the Israelites -- unfortunately many around the world persist in talmudic judaism unto the eternal damnation of their immortal souls.

4.  This is all very sad because of the loss of souls. People act as if talmudic judaism (started in 200 B.C.) has something to do with the Old Testament Israelites (which is doesn't) saying to themselves: "I'm a jew ... so I must be with the God." Nothing could be further from the truth since the Old Testament Israelite religion was a small model and foretelling of the worldwide Catholic Church ... the way in which the Catholic God re-opened Heaven after Original Sin closed Heaven for all men ... as seen in all of the prophetic Old Testament writings by the Israelite prophets (they weren't jews) of the Catholic Church unfulfilled.

5.  We used a 1558 Latin Vulgate and a 1609 Douay-Rheims Bible to clear up this deception at the (formerly Catholic) Seton Hall University archive room.

6.  Rest assured ... Jesus Christ, the Blessed Virgin, the Apostles, the Israelites who were baptized into the Catholic Church after the First Pentecost ... were not "jews" ... they were Israelites and were baptized into the Catholic Church - thereby remitting Original Sin (Jesus and Mary did not have Original Sin) ... and they had/have absolutely nothing to do with the un-baptized pagans who call themselves jews.

7.  Catholic writing of Apocalypse 5:5 > "Behold the Lion of the Tribe of Juda, the root of David, hath prevailed."



Details of this deception ... which contributes to the eternal damnation
of the un-baptized pagans who call themselves "jews" ... is in these Sub-parts

Sub-part A:   The falsification of the words "Judean" and "Judeans" into the fraudulent words "jew" and "jews" ... happens 183 times in the Old Testament English. God refers to His people Israel over 3,400 times in the scriptures, 372 times by the words "Judean" and "Judeans" ... falsified in the Old Testament English to "jew" and "jews" ... again, 183 times.
 
Sub-part B:   The proof that Sub-part A is correct. We present here examples showing the fraudulent English "scripture" (that contains the words "jew" or "jews"), the free from error Latin Vulgate scripture, followed by the corrected English (how the scripture should read without the devil's "jew"/"jews" ... hoax, imposter, counterfeit words).

Sub-part C:   A simple table to follow, which shows what the scriptures should read ... without the falsification by the use of the words "jew" and "jews".
 
Sub-part D:   Applicable Douay-Rheim Bible concordance data ... regarding how God refers to His people Israel (not the "jews"), terminology and counts.
 
Sub-part E:   God's single covenant (which includes the Virgin Birth and the redemptive slaying of the Messiah) is with His people Israel ... not with the un-baptized pagans who call themselves "jews".
 
Sub-part F:   God's single covenant with the Israelites includes the clear prophesies of the Messiah ... Who re-opens Heaven after Original Sin closed it.
 
Sub-part G:   Jesus Christ reveals the fact that there are many who claim to be of the Israelite covenant ... but are not.
 
Sub-part H:   Proving that the fraudulent appearance in the English Douay-Rheims, and the heretic "bible" is an ongoing assault on the truth.
 
Sub-part I:   Against the jew-pagans claiming King David: Related to the fraudulent appearance of the words "jew" and "jews" in the English "bibles".
 
Sub-part J:   The fraud related to the word "judaism".
 
Sub-part K:   Ninety percent (90%) of the un-baptized pagans who call themselves jews in North American do not even have any connection to the Palestine area of the Middle East -- they are descended from peoples of the Khazar region of western Russia near the Black Sea. There was a forced conversion in the 8th Century of these people from one pagan group to another.
 
Sub-part L:   The very name of the state called Israel, is another of Satan's deceptions to send immortal souls into Hell forever.
 
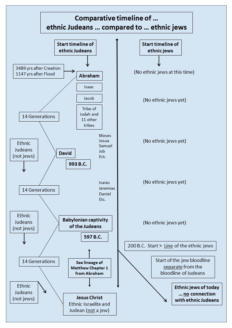
Sub-part M:   Comparative timeline of Judeans versus jews ... starting with Abraham ... to the Catholic Jesus Christ.



S u b - p a r t    A

The falsification of the words "Judean" and "Judeans" into the
fraudulent words "jew" and "jews" ... 183 times in
the Old Testament English

God refers to His people Israel over 3,400 times in the scriptures,
372 times by the words "Judean" and "Judeans"

~     ~     ~

The Catholic God ... refers to His Old Testament covenant people by many names ... Israel, Israelite, Juda, Judea ... which total to about 3,470 instances.

Of these, the identifiers of ... Judeans and Judean ... are used about 370 times.  A little over 10% of the time ... the Children of Abraham are referred to as Judeans / Judean.

- - - - -

What happened that brought about the appearance of the words ... "jews" and "jew" ... in the Old Testament English ?

The free from error Latin Vulgate of Saint Jerome has these identifiers for ... Judeans and Judean, these account for virtually all instances ...

They are  >   Judaeos - - Judaei - - Judaeorum - - Judaeis - - Judaeae ... about 370 times.

Judaeos  =  Judean ...        not  "jews"
Judaei  =  Judeans ...         not  "jews"
Judaeorum  =  Judeans ...  not  "jews"
Judaeis  =  Judeans ...       not  "jews"
Judaeae  =  Judeans ...      not  "jews"

When these five Latin words (for Judeans and Judean) ... were "translated" into the Old Testament English ... the words "jews" and "jew" were fraudulently placed into the Old Testament ... 183 times ... instead of the correct Judeans and Judean.

That's it.

So this "translation" fraud is certainly the biggest reason why ... people think the jews are the ... people of the Old Testament which is completely preposterous.

So it's all ... very, very simple ... take out the true words ... and replace with lying words.

- - - - -

I don't know the exact manner or reasons ... why the publishers engaged in this ... treachery but it's undeniable what has happened.

Please see Section 39.5 which fully identifies the fact ... the jews have nothing to do with the Old Testament Judeans ... or (by other names) Children of Abraham, Israelites, etc.

Again, the Tribe of Juda ... was one of the Israelite tribes.  The jews have nothing to do with any tribe of the Old Testament Israelites.

The jews did not write a single word of the Old Testment ... it was written by Prophets of the Catholic Faith (pre-fulfillment) ... proven on Sections  2.3,  4.4,  7.2.1,  and  31.

See also Section 39.1.1 ... the New Testament's "translation" issues ... regarding the words ... "jew" and "jews".





New Testament deception wrought by the fraudulent appearance
of the words "jew" and "jews" in the New Testament

~   ~   ~

The words "jew" and "jews", having been fraudulently placed into the English Douay-Rheims New Testament (instead of the words "Judean" and "Judeans"), creates a little different type of deception in the New Testament writings than it did in the Old Testament scriptures.

Before the First Pentecost ... before the requirement for water baptism became operative to remove oneself from the pagan state ...

During the life of Christ, there were those people who were with Him and those who were against. The people who were with Him believed the Old Testament prophesies of Jesus and the works (miracles) He did throughout the land ... were the true Israelites

Those who were against Christ (before the First Pentecost) were not Israelites ... rejecting the Old Testament prophesies of the Catholic Jesus Christ. These can be properly called jews.


After the First Pentecost ... when the requirement for water baptism became operative to remove oneself from the pagan state ...

The Israelites ... believed the Catholic Faith ... got baptized in water, thereby remitting Original Sin from their immortal souls. Those who were baptized were the true Israelites. See Section 7.2.1 for Old Testament scriptures which foretell water baptism.

Those who did not get baptized after the First Pentecost ... retained Original Sin on their souls and so remained in a pagan state ... properly called jews.


Four simple rules ... for reading the New Testament ... relevent to this issue ...

1.  When you see the word "jew" before the First Pentecost and the person is with Christ - read "jew" as: Israelite.
 
2.  When you see the word "jew" before the First Pentecost and the person is against Christ ... the word "jew" is correct.

3.  When you see the word "jew" after the First Pentecost, and the person is with Christ (Baptized) - read "jew" as: Catholic (fulfilled Israelite).

4.  When you see the word "jew" after the First Pentecost, and the person is against Christ (un-Baptized) ... the word "jew" is correct.

- - - - -

The Catholic Church needs a word to identify this particular group of un-baptized pagans, as the Church uses other words to identify other groups of un-baptized pagans such as "buddhist", "muslim", "mohammaden", "hindu" ... iin order to help them out of their errors.

So after the First Pentacost, for the people who are against Christ, it is not an error to use the word "jew" (or "jews"). The only licit, truthful, non-deceptive use of the word "jew" after the First Pentecost is in the context that you are speaking of an un-baptized pagan. After the First Pentacost, using the word "jew" in any way which relates to the Old Testament ... is completely fraudulent.



S u b - p a r t    B

Further proof that Sub-part A is correct. We present here examples showing ...

(1)  The fraudulent English "scripture" ... that contains the "jew" or "jews" hoax ... followed by ...
 
(2)  The free from error scripture from the Latin Vulgate from the 4th Century ... followed by ...
 
(3)  The corrected English ... how the English scripture should read without ... the devil's  "jew"/"jews"  hoax/deception

~     ~     ~

Illustrating the Fraud
We hope that by illustrating this fraud it may assist the un-baptized pagans ... who call themselves jews, from losing their souls forever ...
by having them realize that they have nothing to do with God's covenant with the Israelites.

~  ~

Example 1 ... of the "jew" / "jews" mistranslation fraud:

The falsified English:
 
Falsified Catholic writing of Saint Matthew 27:37 >
"And they put over His head His cause written: This is Jesus the King of the jews."
 
                          ~ -------------------- ~ -------------------- ~
 
God's free from error Latin Vulgate:
 
Catholic writing of Saint Matthew 27:37 >
"Et inposuerunt super caput eius causam ipsius scriptam hic est Iesus rex Iudaeorum."
 
Note: Iuda is Latin for: Juda ... Iuda-eorum (root + suffix) is a plural form for: Judeans ... it doesn't mean "jews")
 
                          ~ -------------------- ~ -------------------- ~
 
The corrected ... free of the fraud English:
 
Catholic writing of Saint Matthew 27:37 >
"And they put over His head His cause written: This is Jesus the King of the Judeans."
 
Note 1:The Latin is correct, Jesus Christ was and is a Judean of the Israelite tribe of Juda ... He was/is within God's covenant with the Israelites (now the Catholic Church) as True God and True Man ... He was not part of the "talmudic jew" cult which started about 200 B.C.
 
Note 2: The Judeans were of the Kingdom of Juda, in God's Israelite covenant ... they were not "jews" and have nothing to do with the "jewish" apostasy known as "talmudism".
 
Note 3: Catholic writing of Apocalypse 5:5 > "Behold the Lion of the Tribe of Juda, the root of David, hath prevailed."




Example 2 ... of the "jew" / "jews" mistranslation fraud:

The falsified English:
 
Falsified Catholic Faith (pre-fulfillment) writing of Esther 2:5 >
"There was a man in the city of Susan, a jew, named Mardochai, the son of Jair, the son of Semei, the son of Cis, of the race of Jemini."
 
                          ~ -------------------- ~ -------------------- ~
 
God's free from error Latin Vulgate:
 
Catholic Faith (pre-fulfillment) writing of Esther 2:5 >
"Erat vir iudaeus in Susis civitate vocabulo Mardocheus filius Iair filii Semei filii Cis de stirpe Iemini."
 
Note: Iuda is Latin for: Juda ... Iuda-eus (root + suffix) is singular for: Judean ... it doesn't mean "jew")
 
                          ~ -------------------- ~ -------------------- ~
 
The corrected ... free of the fraud English:
 
Catholic Faith (pre-fulfillment) writing of Esther 2:5 >
"There was a man in the city of Susan, a Judean, named Mardochai, the son of Jair, the son of Semei, the son of Cis, of the race of Jemini."
 
Note 1: Mordachai and Esther were Judeans in God's Israelite covenant, they were not "jews" in the "talmudic jew" game which started about 200 B.C. (which continues to this day by those who hate the God of Israel (the Catholic God)). See Sections 7.2.1 and 31 of this site.
 
Note 2: In the next verse (Esther 2:6) it states that Mordachai "had been carried away from Jerusalem at the time that Nabuchodonosor king of Babylon carried away Jechonias king of Juda. Since Mordachai was carried away from Jerusalem of the province of Juda, (with the king of Juda) shows that he was a Judean and not a "talmudic jew" ... he was not part of the apostasy out of the Israelite covenant with those who started to write and follow "talmud" ... which is (and always has been) against the God of Israel (the Catholic God).




Example 3 ... of the "jew" / "jews" mistranslation fraud:


The falsified English:
 
Falsified Catholic writing of Saint John 4:22 >
"You adore that which you know not: we adore that which we know; for salvation is of the jews."
 
                          ~ -------------------- ~ -------------------- ~
 
God's free from error Latin Vulgate:
 
Catholic writing of Saint John 4:22 >
"Vos adoratis quod nescitis nos adoramus quod scimus quia salus ex Iudaeis est."
 
Note: Iuda is Latin for: Juda ... Iuda-eis (root + suffix) is a plural form for: Judeans ... it doesn't mean "jews")
 
                          ~ -------------------- ~ -------------------- ~
 
The corrected ... free of the fraud English:
 
Catholic writing of Saint John 4:22 >
"You adore that which you know not: we adore that which we know; for salvation is of the Judeans."

Note 1: It is obvious that the falsified English above is wrong because salvation (getting to Heaven) isn't from the "talmudic jew" cult which started about 200 B.C.
 
Note 2: Jesus Christ was and is a Judean as a Divine Person, of the tribe of Juda. He was and is part of the Israelite covenant as True God and True Man. He was not part of the "talmudic judaism" which is based on Babylonian paganism in the Babylonian talmud.
 
Note 3: The correct English verse communicates the truth, that salvation is from the Judeans, because Christ the Redeemer (He who re-opens Heaven) was and is a Judean of God's Israelite covenant ... and has been the High Priest of the Catholic Church.




Example 4 ... of the "jew" / "jews" mistranslation fraud:


The falsified English:
 
Falsified Catholic Faith (pre-fulfillment) writing of Jeremias 40:11 >
"Moreover all the jews that were in Moab, and among the children of Ammon, and in Edom, and in all the countries, when they heard that the king of Babylon had left a remnant in Judea."
 
                          ~ -------------------- ~ -------------------- ~
 
God's free from error Latin Vulgate:
 
Catholic Faith (pre-fulfillment) writing of Jeremias 40:11 >
"Sed et omnes Iudaei qui erant in Moab et in filiis Ammon et in Idumea et in universis regionibus audito quod dedisset rex Babylonis reliquias in Iudaeam."
 
Note: Iuda is Latin for: Juda ... Iuda-ei (root + suffix) is a plural form for: Judeans ... it doesn't mean "jews")
 
                          ~ -------------------- ~ -------------------- ~
 
The corrected ... free of the fraud English:
 
Catholic Faith (pre-fulfillment) writing of Jeremias 40:11 >
"Moreover all the Judeans that were in Moab, and among the children of Ammon, and in Edom, and in all the countries, when they heard that the king of Babylon had left a remnant in Judea."

Note: The fraud here is obvious (as in all the other cases) in that it was the Judeans from Judea who were persecuted by the king of Babylon ... not the "jews" who are in the man-made fiction of "talmudic judaism" ... which started about 200 B.C.



Example 5 ... of the "jew" / "jews" mistranslation fraud:


The falsified English:
 
Falsified Catholic writing of Saint Matthew 2:2 >
"Saying, Where is He that is born King of the jews? For we have seen His star in the east, and are come to adore Him."
 
                          ~ -------------------- ~ -------------------- ~
 
God's free from error Latin Vulgate:
 
Catholic writing of Saint Matthew 2:2 >
"Dicentes ubi est qui natus est rex Iudaeorum vidimus enim stellam eius in oriente et venimus adorare eum."
 
Note: Iuda is Latin for: Juda ... Iuda-eorum (root + suffix) is a plural form for: Judeans ... it doesn't mean "jews")
 
                          ~ -------------------- ~ -------------------- ~
 
The corrected ... free of the fraud English:
 
Catholic writing of Saint Matthew 2:2 >
"Saying, Where is He that is born King of the Judeans? For we have seen His star in the east, and are come to adore Him."

Note: The same deception, there is no such thing as "king of the jews", the Magi were inquiring as to where they could find the "King of the Judeans", One who is of the house of David, and Who is part of God's Israelite covenant. The Magi were not looking for someone in the pagan "talmudic judaism" nonsense.



Example 6 ... of the "jew" / "jews" mistranslation fraud:

The falsified English:
 
Falsified Catholic Faith (pre-fulfillment) writing of Jeremias 52:28 >
"This is the people whom Nabuchodonosor carried away captive: in the seventh year, three thousand and twenty-three jews."
 
                          ~ -------------------- ~ -------------------- ~
 
God's free from error Latin Vulgate:
 
Catholic Faith (pre-fulfillment) writing of Jeremias 52:28 >
"Iste est populus quem transtulit Nabuchodonosor in anno septimo Iudaeos tria milia et viginti tres."
 
Note: Iuda is Latin for: Juda ... Iuda-eos (root + suffix) is a plural form for: Judeans ... it doesn't mean "jews")
 
                          ~ -------------------- ~ -------------------- ~
 
The corrected ... free of the fraud English:
 
Catholic Faith (pre-fulfillment) writing of Jeremias 52:28 >
"This is the people whom Nabuchodonosor carried away captive: in the seventh year, three thousand and twenty-three Judeans."

Note: The deception wrought by the mistranslation: Nabuchodonosor didn't carry away any "jews", he carried away over 3000 Judeans of God's Israelite covenant ... which the "talmudic jews" have nothing to do with.



Example 7 ... of the "jew" / "jews" mistranslation fraud:

The falsified English:
 
Falsified Catholic writing of Saint Mark 15:18 >
"And they began to salute Him: Hail, King of the jews."
 
                          ~ -------------------- ~ -------------------- ~
 
God's free from error Latin Vulgate:
 
Catholic writing of Saint Mark 15:18 >
"Et coeperunt salutare eum have rex Iudaeorum."
 
Note: Iuda is Latin for: Juda ... Iuda-eorum (root + suffix) is a plural form for: Judeans ... it doesn't mean "jews")
 
                          ~ -------------------- ~ -------------------- ~
 
The corrected ... free of the fraud English:
 
Catholic writing of Saint Mark 15:18 >
"And they began to salute Him: Hail, King of the Judeans."
 
Note 1: In this mocking the soldiers were actually speaking the truth, Christ is King of the Judeans. See Note 2 below that also shows that the use of the words "jews" in this scripture is a fraud and deception.
 
Note 2: Below this Verse 18, in Saint Mark 15:32 we see the apostate "priests" mocking: "Let Christ the King of Israel come down now from the cross, that we may see and believe." Notice that they call Him King of Israel (which is the truth), this statement in Verse 32 verifies that the word Judeans (not "jews") should be in Verse 18 since the Tribe of Juda (the Judeans) were part of the Israelite covenant ... proving (as in the other examples) that the word "jews", in verse 18 is completely fraudulent.




Example 8 ... of the "jew" / "jews" mistranslation fraud:

The falsified English:
 
Falsified Catholic Faith (pre-fulfillment) writing of Daniel 3:12 >
"Now there are certain jews whom thou hast set over the works of the province of Babylon, Sidrach, Misach, and Abdenago: these men, O king, have slighted thy decree: they worship not thy gods, nor do they adore the golden statue which thou hast set up."
 
                          ~ -------------------- ~ -------------------- ~
 
God's free from error Latin Vulgate:
 
Catholic Faith (pre-fulfillment) writing of Daniel 3:12 >
"Sunt ergo viri iudaei quos constituisti super opera regionis Babyloniae Sedrac Misac et Abdenago viri isti contempserunt rex decretum tuum deos tuos non colunt et statuam auream quam erexisti non adorant."
 
Note: Iuda is Latin for: Juda ... Iuda-ei (root + suffix) is a plural form for: Judeans ... it doesn't mean "jews")
 
                          ~ -------------------- ~ -------------------- ~
 
The corrected ... free of the fraud English:
 
Catholic Faith (pre-fulfillment) writing of Daniel 3:12 >
"Now there are certain Judeans whom thou hast set over the works of the province of Babylon, Sidrach, Misach, and Abdenago: these men, O king, have slighted thy decree: they worship not thy gods, nor do they adore the golden statue which thou hast set up."
 
Note 1: These were Judeans being tested with respect to praying to an idol, they were not "talmudic jews" since there were no "talmudic jews" under persecution in Babylon, they were Judeans of God's Israelite covenant. The "talmudic judaism" fable started in about 200 B.C. more than 300 years after the release from the Babylonian captivity in 538 B.C.
 
Note 2: Further down in Daniel 3, we see that God protects those who were thrown into the fire, and the verse mentions the Son of God: "He answered, and said: Behold I see four men loose, and walking in the midst of the fire, and there is no hurt in them, and the form of the fourth is like the Son of God." People of the Israelite covenant (Judeans) were being persecuted here ... only the God of Israel (the Catholic God) has the power to isolate the prisoners from the flames (the "god" of the "talmudic jews" can do no such thing because this false "god" does not exist).




Example 9 ... of the "jew" / "jews" mistranslation fraud:

The falsified English:
 
Falsified Catholic writing of Saint John 12:9 >
"A great multitude therefore of the jews knew that He was there; and they came, not for Jesus' sake only, but that they might see Lazarus, whom He had raised from the dead."
 
                          ~ -------------------- ~ -------------------- ~
 
God's free from error Latin Vulgate:
 
Catholic writing of Saint John 12:9 >
"Cognovit ergo turba multa ex Iudaeis quia illic est et venerunt non propter Iesum tantum sed ut Lazarum viderent quem suscitavit a mortuis."
 
Note: Iuda is Latin for: Juda ... Iuda-eis (root + suffix) is a plural form for: Judeans ... it doesn't mean "jews")
 
                          ~ -------------------- ~ -------------------- ~
 
The corrected ... free of the fraud English:
 
Catholic writing of Saint John 12:9 >
"A great multitude therefore of the Judeans knew that He was there; and they came, not for Jesus' sake only, but that they might see Lazarus, whom He had raised from the dead."
 
Note 1: Again these were Judeans not "talmudic jews". Jesus shows that He is the Messiah in that He has the power to place human souls back into human bodies - to bring the body back to life.
 
Note 2: This verse shows that Christ is an Israelite and not a "jew" because the God of the Israelites has all power to bring about miracles ... but the non-existent "god" of the "talmudic jews" has no such power because he doesn't exist.




Example 10 ... of the "jew" / "jews" mistranslation fraud:

The falsified English:
 
Falsified Catholic Faith (pre-fulfillment) writing of 1 Machabees 14:37 >
"And he placed therein jews for the defence of the country, and of the city, and he raised up the walls of Jerusalem."
 
                          ~ -------------------- ~ -------------------- ~
 
God's free from error Latin Vulgate:
 
Catholic Faith (pre-fulfillment) writing of 1 Machabees 14:37 >
"Et conlocavit in ea viros iudaeos tutamentum regionis et civitatis et exaltavit muros Hierusalem."
 
Note: Iuda is Latin for: Juda ... Iuda-eos (root + suffix) is a plural form for: Judeans ... it doesn't mean "jews")
 
                          ~ -------------------- ~ -------------------- ~
 
The corrected ... free of the fraud English:
 
Catholic Faith (pre-fulfillment) writing of 1 Machabees 14:37 >
"And he placed therein Judeans for the defence of the country, and of the city, and he raised up the walls of Jerusalem."
 
Note 1: This verse shows that the men at Jerusalem are Judeans they are not "talmudic jews" which is an apostasy outside of God's covenant with the Israelites.
 
Note 2: The "jews" have nothing to do with the Israelite Tribe of Juda and haven't since 200 B.C. -- when a group of Israelites left God's covenant for Babylonian talmudic paganism, which the jews are still in to this day.

~   ~   ~

We could continue in like manner but we've seen the nature of this fraud and ...
we thank the Blessed Virgin for granting us the grace to recognize this particular
deception of the devil ... to perhaps prevent the damnation of human souls.




S u b - p a r t    C

In reading the English Douay-Rheims, use the simple table below ... which shows how
the scriptures should read ... given the falsification (by the mistranslation)
which fraudulently introduced the words "jew" and "jews" into the Old
Testament and into improper places in the New Testament ...
instead of the correct "Judean" and "Judeans"

~     ~     ~

No. When  you  see  the  word  "jew" ...
In  ...
The  word  "jew"
* Should  be *  ...
1 The Old Testament with or without a religious connotation  -->

- Judean -
 

2 The Old Testament and they are killing a prophet (such as Zechariah) ... then they are not connected to God's Israelite covenant, since they are killing an Israelite prophet  -->

- read as: Apostate (truth rejecting) Israelite or Judean -

3 The New Testament and the person is with Christ (the Messiah) ... thereby still in God's Israelite covenant, before being baptized in water  -->

- Israelite -
 
(After water baptism the person is Catholic)

4 The New Testament and the person is against Christ (the Messiah) ... and therefore outside God's Israelite covenant, before the first Pentecost (the founding of the Catholic Church)  -->

- jew -
 
(The word "jew" is fine here since the Church needs an
identifier for this particular group of anti-Christs)

5 The New Testament and the person is against Christ (the Messiah) ... and therefore outside God's Israelite covenant, after the first Pentecost (the founding of the Catholic Church)  -->

- jew or pagan -
 
(The word "jew" is fine here since the Church needs
identifiers for this particular group of un-baptized pagans)

6 Other Catholic Church writings (besides the Bible), such as Church Council Decrees and Canons ...
in an Old Testament context  -->

- Israelite -

7 Other Catholic Church writings (besides the Bible), such as Church Council Decrees and Canons ...
in a New Testament context  -->

- jew or pagan who calls himself a jew -
 
(This is the case as the Church needs identifiers
for this particular group of un-baptized pagans)

8 Other Catholic writings, the writings of Saints and Popes (Encyclicals, Bulls, books, tracts, etc.) ...
in an Old Testament context  -->

- Israelite -

9 Other Catholic writings, the writings of Saints and Popes (Encyclicals, Bulls, books, tracts, etc.) ...
in a New Testament context  -->

- jew or pagan who calls himself a jew -
 
(This is the case as the Church needs identifiers
for this particular group of un-baptized pagans)

10 In secular newspapers, magazines, heard or seen on tv, or heard on radio  -->

- jew-pagan -    or
- un-baptized pagan who calls himself a jew -

 
(This is the case so that this group of people can understand their true spiritual state, that they are headed for Hell, being un-baptized and non-Catholic)




S u b - p a r t    D

Applicable Douay-Rheim Bible concordance data ... regarding how God refers
to His people Israel (they were not "jews") ... terminology and counts

~     ~     ~

God refers to (or references) His Israelite covenant people 3110 times using the words (and phrases with the words) "Israel", "Juda", and "Judea".

Listings from the "Complete Concordance to the Bible (Douay Version)", (B. Herder Book Co., St. Louis and London 1953) as follows:

Instances of the word "Israel" (words and phrases):

Israel, general  -  627 times
Against Israel  -  30 times
All Israel  -  154 times
Ancients of Israel  -  28 times
Ark of the God of Israel  -  6 times
Children of Israel  -  528 times
God of Israel  -  52 times
Holy one of Israel  -  24 times
House of Israel  -  131 times
In Israel  -  102 times
King of Israel  -  117 times
Kings of Israel  -  17 times
Land of Israel  -  30 times
Lord God of Israel  -  27 times
Lord the God of Israel  -  54 times
Men of Israel  -  43 times
Over Israel  -  52 times
People Israel  -  64 times
People of Israel  -  42 times
Princes of Israel  -  4 times
Throne of Israel  -  9
To Israel  -  34 times
Tribes of Israel  -  42 times
Israelite  -  4 times
Israelites  -  14 times
Israel's  -  2 times

Total "Israel" instances (words and phrases) = 2237 times

Instances of the words "Juda" and "Judea":

Juda  -  344 times
Judea  -  101 times
Bethlehem Juda  -  7 times
Children of Juda  -  40 times
Cities of Juda  -  100 times
House of Juda  -  40 times
King of Juda  -  79 times
Kings of Juda  -  22 times
Land of Juda  -  50 times
Men of Juda  -  42 times
Princes of Juda  -  11 times
Sedecias King of Juda  -  16 times
Sons of Juda  -  9 times
Tribe of Juda  -  12 times

Total "Juda" and "Judea" instances (words and phrases) = 873 times

Total "Israel", "Juda", and "Judea" = 3110 times

~   ~   ~

From the same Concordance God refers to His Israelite covenant people using the words "Judean" and "Judeans" for those of the Israelite tribe of Juda, those residing in the Kingdom of Juda as follows:

Judean  -  38 times
Judeans  -  289 times
King of the Judeans  -  13 times
Nation of the Judeans  -  12 times
People of the Judeans  -  9 times
Judean's  -  11 times

Total "Judean" and "Judeans" instances (words and phrases) = 372 times

These 372 instances (where God refers to His covenant people as Judean or Judeans), is where the fraud (described in Sub-parts A and B) is introduced ... by replacing the correct words "Judean" and "Judeans" with "jew" and "jews" ... 183 times ... in the Old Testament English.

This is where the deceit is made manifest, in these approximately 10.7% of the instances where God has the scripture authors use the words "Judean" and "Judeans" as opposed to other references such as "My people Israel", "Men of Juda", "House of Israel", etc., which He uses approximately 89.3% of the time.

This fraudulent change has two effects:

1.  It deceives by removing the fact that the Old and New Testament writers are referring to Judeans of the tribe of Juda of the Israelite covenant.

2.  It deceives by making people think that the Old and New Testament writers are referring to the un-baptized pagans who call themselves jews, those in the talmudic cult which started in about 200 B.C.

Sub-parts A and B above, combined with this data, is the reason why you see the two identifiers "jew" and "jews" in the Old Testament English 183 times ... making it look like the jews are with God ... even though this group of people (the jews) are the world's most aggressive enemy of the God of Israel (the Catholic God).

There are, obviously, other chances for Satan's deceit along these same lines. If you check the similiarly fraudulent heretic "bibles" such as the "king james bible" and the "new international version" (n.i.v.) you see the words "jew" and "jews" in them 543 times, which is 171 times more than in the corrupted (in the same way) Douay-Rheims. The devil has done this by falsifying additional scriptures to get the "jew" and "jews" mistranslation fraud into these corrupt writings. Likely candidates would be to change the word "Israelites" into "jews", "My people Israel" into "the jews", "Children of Juda" into "jews", etc.



S u b - p a r t    E

God's single covenant (which includes the Virgin Birth and the redemptive
sacrifice of the Messiah) is with His people Israel ... not with
the un-baptized pagans who call themselves jews

~     ~     ~

Note: God's single covenant with the human race, the covenant He started with Abraham, is the covenant with the people called Israelites. They are identified in the Catholic authored Old Testament as the "Children of Israel", "My people Israel", "My people of Israel" and similar phrases. The scripture callouts below show when this covenant started, how it progressed through Moses, to the visitation of the Messiah (Jesus Christ), and its continuation to the end of the world to bring about the salvation of souls by ... 1) Believing the Catholic Sources of Dogma ... 2) Followed by water Baptism ... 3) Doing sufficient works to merit Heaven.





Catholic Faith (pre-fulfillment) writing of Genesis 17:2 >
"And I will make My covenant between Me and thee."

Please notice: No mention of the word "jew" here.

Note 1: God establishing His covenant with Abraham ... a covenant of Faith not geneology (bloodline) ... as is fully identified on Section 39.2.

Note 2: The Catholic Church unfulfilled wrote the Old Testament and fulfilled wrote the New Testament. The religion of the Old Testament Israelites was the Catholic Faith unfulfilled. The Catholic Jesus Christ re-opened Heaven (after Original Sin closed Heaven for men) by ... 1) Men believing the Catholic Sources of Dogma ... 2) Followed by water Baptism ... 3) And doing sufficient works to merit Heaven.

Note 3: For the Redemption of the Catholic God (the re-opening of Heaven) to apply to one's soul ... take the four steps on Section 2.1.





Catholic Faith (pre-fulfillment) writing of Genesis 17:5 >
"Neither shall thy name be called any more Abram: but thou shalt be called Abraham: because I have made thee a father of many nations."

Please notice: No mention of the word "jew" here.

Note 1: God has Abram change his name to Abraham to reflect the establishment of this covenant ... a covenant of Faith not geneology (bloodline) ... as is fully identified on Section 39.2.

Note 2: For the Redemption of the Catholic God (the re-opening of Heaven) to apply to one's soul ... take the four steps on Section 2.1.





Catholic Faith (pre-fulfillment) writing of Genesis 17:19 >
"And God said to Abraham: Sara thy wife shall bear thee a son, and thou shalt call his name Isaac, and I will establish my covenant with him for a perpetual covenant, and with his seed after him."

Please notice: Still no mention of the word "jew" as God continues in His single covenant.

Note: For the culmination of the covenant ... the Redemption of the Catholic God (the re-opening of Heaven) to apply to one's soul ... take the four steps on Section 2.1.





Catholic Faith (pre-fulfillment) writing of Genesis 32:28 >
"But he said: Thy name shall not be called Jacob, but Israel."

Catholic writing of Genesis 33:20 >
"And raising an altar there, he invoked upon it the most mighty God of Israel."

Please notice: No mention of the word "jew" here ... but the God of Israel. The first mention of the God of Israel out of 221 occurrences of this phrase in the Douay-Rheims Bible.

Note 1: When Palestine was taken over by the un-baptized pagans who call themselves jews they named this new establishment (of 1948) "Israel". This is more of Satan's deception to keep shoving people toward Hell (primarily jews).

Note 2: Calling this land "Israel" makes people think that the religion of the Old Testament Israelites might not be over ... because, after all, there is the nation called "Israel" on the map. Again ... this is just another of the countless deceptions ... by the devil to get human souls into Hell forever.

Note 3: Worse still, regarding calling this middle east territory "Israel", is that it is a non-stop advertisement for Satan to people around the whole world ... that the Messiah has not yet fulfilled His covenant with His people Israel ... "Israel" works to hide the fact that Heaven has been re-opened for men's souls via God's Catholic Faith. Satan and the other demons love big worldwide lies like this.

Note 4: For the Redemption of the Catholic God (the re-opening of Heaven) to apply to one's soul ... take the four steps on Section 2.1.





Catholic Faith (pre-fulfillment) writing of Genesis 35:9 >
"And God appeared again to Jacob, after he returned from Mesopotamia of Syria, and He blessed him."

Catholic Faith (pre-fulfillment) writing of Genesis 35:10 >
"Saying: Thou shalt not be called any more Jacob, but Israel shall be thy name. And He called him Israel."

Note 1: The Douay-Rheims Bible documents: "Israel ... This name signifieth one that prevaileth with God."

Note 2: Those who prevaileth with God are those who ... 1) Believe the Catholic Sources of Dogma ... 2) Followed by water Baptism ... 3) And do sufficient works to merit Heaven. Please see Sections 3, 5, 5.1, 7.2, and 7.2.1.

Note 3: For the Redemption of the Catholic God (the re-opening of Heaven) to apply to one's soul ... take the four steps on Section 2.1.

Please notice: Still no mention of the word "jew" as God continues in His single covenant.





Catholic Faith (pre-fulfillment) writing of Genesis 35:11 >
"And said to him: I am God Almighty, increase thou and be multiplied. Nations and peoples of nations shall be from thee."

Please notice: Still no mention of the word "jew" here as God establishes His continuing covenant with the Israelites through Israel and his sons.

Note 1: The covenant of the Catholic God ... is a covenant of Faith not geneology (bloodline) ... as is fully identified on Section 39.2.

Note 2: For the Redemption of the Catholic God (the re-opening of Heaven) to apply to one's soul ... take the four steps on Section 2.1.





Catholic Faith (pre-fulfillment) writing of Exodus 5:1 >
"After these things Moses and Aaron went in, and said to Pharao: Thus saith the Lord God of Israel: Let my people go that they may sacrifice to Me in the desert."

Please notice: Still no mention of the word "jew" ... as Moses invokes the God of Israel.





Catholic writing of Saint Luke 1:68 >
"Blessed be the Lord God of Israel; because He hath visited and wrought the redemption of His people."

Please notice: Still no mention of the word "jew" as the Catholic God ... has completed the Redemption (the re-opening of Heaven).

The phrase "People of Israel" is in the Douay Rheims Bible - 42 - times
The phrase "People Israel" is in the Douay Rheims Bible - 64 - times
The phrase "Children of Israel" is in the Douay Rheims Bible - 528 - times

It is clear that God's covenant is with the Israelites ... not with the people who call themselves jews whose false "talmudic judaism" started in about 200 B.C.

Note 1: The covenant of the Catholic God ... is a covenant of Faith not geneology (bloodline) ... as is fully identified on Section 39.2.

Note 2: For the Redemption of the Catholic God (the re-opening of Heaven) to apply to one's soul ... take the four steps on Section 2.1.





Catholic writing of Acts Of Apostles 9:15 >
"And the Lord said to him: Go thy way; for this man is to me a vessel of election, to carry my name before the Gentiles, and kings, and the children of Israel."

Catholic writing of Romans 9:27 >
"And Isaias crieth out concerning Israel: If the number of the children of Israel be as the sand of the sea, a remnant shall be saved."

Please notice:: Still no mention of the word "jew" ... as God's covenant with the Israelites carries over in its fulfillment in the New Testament. God commands that Saint Paul will carry His Name to the Gentiles and the children of Israel.

Note 1: We see in Romans 9:27 that only a remnant of the Old Testament children of Israel shall be saved as the Gentiles ... are brought the Catholic Faith by Saint Paul (not a jew) and other disciples (who were not jews).

Note 2: For the Redemption of the Catholic God (the re-opening of Heaven) to apply to one's soul ... take the four steps on Section 2.1.





Catholic Faith (pre-fulfillment) writing of Micheas 5:2 >
"And thou, Bethlehem Ephrata, art a little one among the thousands of Juda: out of thee shall he come forth unto me that is to be the ruler in Israel: and his going forth is from the beginning, from the days of eternity."

Catholic writing of Saint Matthew 2:6 >
"And thou Bethlehem the land of Juda art not the least among the princes of Juda: for out of thee shall come forth the captain that shall rule My people Israel."

Note 1: The covenant of the Catholic God ... is a covenant of Faith not geneology (bloodline) ... as is fully identified on Section 39.2.

Note 2: For the Redemption of the Catholic God (the re-opening of Heaven) to apply to one's soul ... take the four steps on Section 2.1.





Catholic writing of Apocalypse 12:17 >
"And the dragon was angry against the woman: and went to make war with the rest of her seed, who keep the commandments of God, and have the testimony of Jesus Christ."

Catholic Faith (pre-fulfillment) writing of Habacuc 3:18 >
"But I will rejoice in the Lord: and I will joy in God my Jesus."

Catholic writing of Apocalypse 5:5 >
"Behold the Lion of the Tribe of Juda, the root of David, hath prevailed."

Note 1: The covenant of the Catholic God ... is a covenant of Faith not geneology (bloodline) ... as is fully identified on Section 39.2.

Note 2: For the Redemption of the Catholic God (the re-opening of Heaven) to apply to one's soul ... take the four steps on Section 2.1.



S u b - p a r t    F

God's single covenant with the Israelites includes the clear prophesies of
the Messiah ... Who re-opens Heaven after Original Sin closed it

~     ~     ~

Introduction:
The un-baptized pagans who call themselves jews have nothing to do with God's Old Testament covenant with the Israelites since they reject these (and other) clear prophesies of the Messiah. They are simply another (of many) pagan groups ... one who masquerades as Old Testament adherents which they are not, as will be demonstrated in this part.





Catholic Faith (pre-fulfillment) writing of Daniel 9:26 >
"Christ shall be slain: and the people that shall deny Him shall not be His."





Catholic Faith (pre-fulfillment) writing of Proverbs 30:4 >
"Who hath ascended up into Heaven, and descended? Who hath held the wind in His hands? Who hath bound up the waters together as in a garment? Who hath raised up all the borders of the earth? What is His name, and what is the name of His Son, if thou knowest?"





Catholic Faith (pre-fulfillment) writing of Wisdom 18:15 >
"Thy almighty Word leapt down from Heaven from Thy royal throne, as a fierce conqueror into the midst of the land of destruction."





Catholic Faith (pre-fulfillment) writing of Isaias 7:14 >
"Therefore the Lord himself shall give you a sign. Behold a virgin shall conceive, and bear a Son, and His name shall be called Emmanuel."

Note 1: The un-baptized pagans who call themselves jews often say the the word "virgin" in this scripture should be "young woman" ... but guess what, how much of "a sign" would that be?

Note 2: The word - Emmanuel - means ... God with us.





Catholic Faith (pre-fulfillment) writing of Psalm 18:7-8 >
7:  "His going out is from the end of Heaven, And His circuit even to the end thereof: and there is no one that can hide himself from His heat."
8:  "The law of the Lord is unspotted, converting souls: the testimony of the Lord is faithful, giving wisdom to little ones."

Note: The law of the the Lord ... for saving your soul from Hell ... is the four steps on Section 2.1 ... followed by doing sufficient works to merit Heaven (over *100* works ... Dogma and scriptures listed on Sections 28, 28.1 and 29).





Catholic Faith (pre-fulfillment) writing of Ezechiel 44:2 >
"And the Lord said to me: This gate shall be shut, it shall not be opened, and no man shall pass through it: because the Lord the God of Israel hath entered in by it, and it shall be shut."

Note: Prophesy of the Incarnation of the Catholic Jesus Christ ... by the Catholic Holy Spirit and the Blessed Virgin Maria.





Catholic Faith (pre-fulfillment) writing of Isaias 66:9 >
"Shall not I that make others to bring forth children, Myself bring forth, saith the Lord? Shall I, that give generation to others, be barren, saith the Lord thy God?"

Note: Prophesy of the Incarnation of Christ of the Catholic Jesus Christ ... by the Catholic Holy Spirit and the Blessed Virgin Maria.





Catholic Faith (pre-fulfillment) writing of Ecclesiasticus 24:12-13 >
12:  "Then the Creator of all things commanded, and said to me: and He that made me, rested in my tabernacle,
13:   And He said to me: Let thy dwelling be in Jacob, and thy inheritance in Israel, and take root in My elect."

Note 1: Verse 12 is a dual prophesy of ... the Incarnation of Jesus Christ (not a jew) and of the Blessed Virgin Maria (not a jew).

Note 2: Jacob was not a jew, he was an Israelite. The religion of the Old Testament Israelites was the Catholic Faith unfulfilled, it wasn't "judaism". See Section 39.1 of this site.

Note 3: "Dwelling in Jacob" is an allegory for being Catholic. "Take root in My elect" is also an allegory for being Catholic.

Note 4: To dwell in Jacob ... and to take root in the elect ... it is the four steps on Section 2.1 of this site.





Catholic Faith (pre-fulfillment) writing of Ecclesiasticus 24:15 >
"And so was I established in Sion, and in the holy city likewise I rested, and My power was in Jerusalem."

Note 1: Prophesy of the Incarnation of Christ, the Holy City is the Blessed Virgin ... see above scripture (Ecclesiasticus 24:12-13)

Note 2: Note the phrase "likewise I rested" ... we are supposed to reside under the mantle of the Blessed Virgin, and place ourselves under her protection.

Note 3: The Blessed Virgin is in fact more our Mother than our maternal mothers. The Blessed Virgin is the spiritual Mother of souls which is far more important than the mother of our physical bodies ... because the state of the soul determines where one spends eternity.

Note 4: Grace originates with the Catholic God ... then goes to the Blessed Virgin Maria ... then into the world. This is fully identified on Section 4.4 Sub-part B.





Catholic Faith (pre-fulfillment) writing of Psalm 2:7-8 >
7:  "The Lord hath said to Me: Thou art my Son, this day have I begotten Thee."
8:  "Ask of Me, and I will give thee the Gentiles for thy inheritance, and the utmost parts of the earth for thy possession."

Note 1: Prophesy of the Catholic Jesus Christ as True God and then True Man ... by the Catholic Holy Spirit and Blessed Virgin Maria.

Note 2: In His body are two wills, the Divine will from eternity and His human will (as a Divine Person) in time ... there is no overlap or mixing of them, the wills are joined by the Hypostatic Union.





Catholic Faith (pre-fulfillment) writing of Daniel 7:13-14 >
13:  "I beheld therefore in the vision of the night, and lo, one like the Son of Man came with the clouds of Heaven, and He came even to the Ancient of days."
14:  "And He gave Him power, and glory, and a Kingdom: and all peoples, tribes and tongues shall serve Him: His power is an everlasting power that shall not be taken away: and His Kingdom that shall not be destroyed."

Note 1: Son of Man is one of the titles of the Catholic Jesus Christ, He is True God and True Man ... with His Divinity and being a Divine Person ... in the same body.

Note 2: Verse 14 is the foretelling the Catholic Kingdom of God. To enter the Catholic Kingdom of God ... it is the four steps on Section 2.1.

Note 3: Caution: The Catholic Church lost all of its physical properties to the vatican- heretic cult on 8 December 1965. Summary on how this happened is on Section 13.6 ... with a timeline back to 1846 on Section 21.





Catholic Faith (pre-fulfillment) writing of Micheas 5:2 >
"And thou, Bethlehem Ephrata, art a little one among the thousands of Juda: out of thee shall He come forth unto Me that is to be the ruler in Israel: and His going forth is from the beginning, from the days of eternity."

Note 1: The Eternal Word ... the Catholic Jesus Christ made a Divine Person ... to bring about the Redemption (the re-opening of Heaven) for men's souls ... after Heaven was closed for men because of Original Sin.

Note 2: Fallen finite man could not redeem himself ... since the sins of men (creatures) are offenses to the infinite Catholic God.

Note 3: To apply the Redemption (the re-opening of Heaven) to your soul ... it's the four steps on Section 2.1.





Catholic Faith (pre-fulfillment) writing of Isaias 66:7 >
"Before she was in labour, she brought forth; before her time came to be delivered, she brought forth a man child."

Note: Prophesy of the Virgin Birth ... since the Blessed Virgin Maria did not contract Original Sin ... she had no labor pains.





Catholic Faith (pre-fulfillment) writing of Isaias 9:6 >
"For a Child is born to us, and a Son is given to us, and the government is upon His shoulder: and His name shall be called, Wonderful, Counsellor, God the Mighty, the Father of the world to come, the Prince of Peace."

Note: There is no such thing as a non-Catholic peace, not for individuals or for societies.





Catholic Faith (pre-fulfillment) writing of Psalm 71:6,8 >
6:  "He shall come down like rain upon the fleece; and as showers falling gently upon the earth."
8:  "And He shall rule from sea to sea, and from the river unto the ends of the earth."





Catholic Faith (pre-fulfillment) writing of Genesis 49:10 >
"The sceptre shall not be taken away from Juda, nor a ruler from his thigh, till He come that is to be sent, and He shall be the expectation of nations."

Note 1: Catholic writing of Apocalypse 5:5 > "Behold the Lion of the tribe of Juda, the root of David, hath prevailed."

Note 2: To have the prevailing of the Catholic Jesus Christ ... apply to your soul ... it's the four steps on Section 2.1.





Catholic Faith (pre-fulfillment) writing of Jeremias 23:5-6 >
5:  "Behold the days come, saith the Lord, and I will raise up to David a just branch: and a king shall reign, and shall be wise, and shall execute judgement and justice in the earth."
6:  "In those days shall Juda be saved, and Israel shall dwell confidently: and this is the name that they shall call Him: the Lord our Just One."





Catholic Faith (pre-fulfillment) writing of Jeremias 31:22 >
"For the Lord hath created a new thing upon the earth: a woman shall compass a Man."

Note 1: Reversing the fall of Adam and Eve ... where Adam compassed the woman Eve, taken from Adam's side.

Note 2: Now the New Adam, Jesus ... is compassed by the New Eve, the Blessed Virgin ... to reverse the fall ... for those who take the four steps on Section 2.1.





Catholic Faith (pre-fulfillment) writing of Psalm 84:12 >
"Truth is sprung out of the earth: and Justice hath looked down from Heaven."

Note: Truth is sprung ... God the Son Incarnate by the Virgin Birth.  Justice has looked down ... God the Father in Heaven.





Catholic Faith (pre-fulfillment) writing of Exodus 3:2 >
"And the Lord appeared to him in a flame of fire out of the midst of a bush: and he saw that the bush was on fire and was not burnt."

Note: Prophesy of the Incarnation of the Catholic Jesus Christ in that ... the Blessed Virgin was fruitful in Jesus' nativity ... but her virginity was not consumed.





Catholic Faith (pre-fulfillment) writing of Isaias 35:4-6 >
4:  "God Himself will come and will save you."
5:  "Then shall the eyes of the blind be opened, and the ears of the deaf shall be unstopped."
6:  "Then shall the lame man leap as a hart, and the tongue of the dumb shall be free."

Note: Prophesy of the Catholic Jesus Christ doing miracles.





Catholic Faith (pre-fulfillment) writing of Osee 1:7 >
"And I will have mercy on the house of Juda, and I will save them by the Lord their God: and I will not save them by bow, nor by sword, nor by battle, nor by horses, nor by horsemen."

Note: Prophesy of the Catholic Jesus Christ ... entering into the world.





Catholic Faith (pre-fulfillment) writing of Zacharias 11:13 >
"And the Lord said to me: Cast it to the statuary, a handsome price, that I was prized at by them. And I took the thirty pieces of silver, and I cast them into the house of the Lord to the statuary."

Note: Prophesy of the Catholic Jesus Christ ... entering into the world.





Catholic Faith (pre-fulfillment) writing of Wisdom 2:16-20 >
16:  "We are esteemed by Him as triflers, and He abstaineth from our ways as from filthiness, and He preferreth the latter end of the just, and glorieth that He hath God for his Father."
17:  "Let us see then if His words be true, and let us prove what shall happen to Him, and we shall know what His end shall be."
18:  "For if He be the true Son of God, He will defend Him, and will deliver Him from the hands of His enemies."
19:  "Let us examine Him by outrages and tortures, that we may know His meekness and try His patience."
20:  "Let us condemn Him to a most shameful death: for there shall be respect had unto Him by His words."

Note 1: This precise prophesy is of Good Friday, but yet the heretics have thrown the Book of Wisdom out of their fake bibles.

Note 2: The Catholic Church unfulfilled wrote the Old Testament and fulfilled wrote the New Testament. The Bible doesn't apply to anyone outside of the Catholic Church ... since it is a writing of Christianity and heretics are not Christians.





Catholic Faith (pre-fulfillment) writing of Psalm 21:17-19 >
17:  "They have dug My hands and feet."
18:  "They have numbered all My bones. And they have looked and stared upon Me."
19:  "They parted My garments amongst them; and upon My vesture they cast lots."





Catholic Faith (pre-fulfillment) writing of Isaias 53:3-8 >
3:  "Despised, and the most abject of men, a man of sorrows, and acquainted with infirmity."
4:  "Surely He hath borne our infirmities and carried our sorrows: and we have thought Him as it were a leper, and as One struck by God and afflicted."
5:  "But He was wounded for our iniquities, He was bruised for our sins: the chastisement of our peace was upon Him, and by His bruises we are healed."
6:  "And the Lord hath laid on Him the iniquity of us all.
7:  "He was offered because it was His own will, and He opened not His mouth: He shall be led as a sheep to the slaughter."
8:  "For the wickedness of My people have I struck Him."





Catholic Faith (pre-fulfillment) writing of Isaias 50:6 >
"I have given My body to the strikers, and My cheeks to them that plucked them: I have not turned away My face from them that rebuked Me, and spit upon Me."





Catholic Faith (pre-fulfillment) writing of Zacharias 12:10 >
"And I will pour out upon the house of David, and upon the inhabitants of Jerusalem, the spirit of grace, and of prayers: and they shall look upon Me, whom they have pierced: and they shall mourn for Him as one mourneth for an only Son."





Catholic Faith (pre-fulfillment) writing of Psalm 117:22 >
"The stone which the builders rejected; the same is become the head of the corner."





Catholic Faith (pre-fulfillment) writing of Osee 11:1 >
"As the morning passeth, so hath the king of Israel passed away. Because Israel was a child, and I loved him: and I called my Son out of Egypt."

Note: Prophesy of the flight of Joseph, Maria, and Jesus into Egypt ... and their return.





Catholic Faith (pre-fulfillment) writing of Genesis 49:26 >
"The blessings of thy father are strengthened with the blessings of his fathers: until the Desire of the everlasting hills should come; may they be upon the head of Joseph, and upon the crown of the Nazarite among his brethren."





Catholic Faith (pre-fulfillment) writing of Isaias 42:1 >
"Behold My servant, I will uphold Him: My elect, My soul delighteth in Him: I have given My Spirit upon Him, He shall bring forth judgment to the Gentiles."

Note: Please see Section 39.2 for ... fifteen Old Testament scriptures that the covenant of the Catholic God ... expands to include the Gentiles.

Catholic Faith (pre-fulfillment) writing of Isaias 60:5 >
"The multitude of the sea shall be converted to Thee, the strength of the Gentiles shall come to Thee."






Catholic Faith (pre-fulfillment) writing of Psalm 77:2 >
"I will open my mouth in parables: I will utter propositions from the beginning."





Catholic Faith (pre-fulfillment) writing of Lamentations 4:20 >
"The breath of our mouth, Christ the Lord, is taken in our sins: to whom we said: Under thy shadow we shall live among the Gentiles."

Note: Christ suffering for our sins ... and the Gentiles included in the covenant of the Catholic God ... fifteen Old Testament scriptures listed on Section 39.2.

Catholic Faith (pre-fulfillment) writing of Jeremias 16:19 >
O Lord ... to Thee the Gentiles shall come from the ends of the earth."






Catholic Faith (pre-fulfillment) writing of Psalm 68:5 >
"They are multiplied above the hairs of My head, who hate Me without cause. My enemies are grown strong who have wrongfully persecuted Me: then did I pay that which I took not away."

Note 1: The Catholic Jesus Christ in his Passion made restitution of what He had not taken away ... by suffering the punishment due to our sins, and so repairing for the offenses we commit against the Catholic God.

Note 2: To apply the Redemption (the re-opening of Heaven) to one's soul it is the four steps on Section 2.1.

Note 3: The Redemption does not apply to ... those who remain in heretic or un-baptized pagan states.





Catholic Faith (pre-fulfillment) writing of Habacuc 3:18 >
"But I will rejoice in the Lord: and I will joy in God my Jesus."





Catholic Faith (pre-fulfillment) writing of Psalm 131:8 >
"Arise, O Lord, into Thy resting place: Thou and the ark, which Thou hast sanctified."

Note: Prophesy of Jesus and Maria (the Ark) bodily in Heaven ... Maria is seen bodily in Heaven in Apocalypse 12:1.



S u b - p a r t    G

Jesus Christ reveals the fact that there are many who claim to be
of the Israelite covenant ... but are not

~     ~     ~

Catholic writing of Saint John 5:46 >
"For if you did believe Moses, you would perhaps believe Me also; for he wrote of Me."

Note 1: Christ identifying for his listeners that if they didn't believe Him ... they were not of the Israelite covenant of which Moses was/is a part.

Note 2: Moses was an Israelite ... not a jew ... because Moses, of course, believed the Old Testament ... the parts he wrote before he died.





Catholic writing of Saint John 8:39, 43-44, 47 >
39:  "They answered, and said to him: Abraham is our father. Jesus saith to them: If you be the children of Abraham, do the works of Abraham."
43:  "Why do you not know my speech ?  Because you cannot hear my word."
44:  "You are of your father the devil, and the desires of your father you will do. He was a murderer from the beginning, and he stood not in the truth; because truth is not in him."
47:  "He that is of God, heareth the words of God. Therefore you hear them not, because you are not of God."

Note 1: Christ clearly indicating, to a group of people who thought they were Children of Abraham and in the covenant which God made with Abraham ... that they are not in God's covenant. This exiting of the covenant is caused by erring in the faith, which is the cause of the calamity that they had ears but could not hear.

Note 2: Christ who knows the thoughts of all men before the foundation of the world, knew that many of those present during His visitation had fallen into apostasy (un-belief) ... while others had not fallen and had not removed themselves from the Israelite covenant ... by rejecting the Old Testament writings.





Catholic writing of Saint Matthew 21:38, 45 >
38: "But the husbandmen seeing the son, said among themselves: This is the heir: come, let us kill him, and we shall have his inheritance."
45: "And when the chief priests and Pharisees had heard His parables, they knew that He spoke of them."

Note 1: Christ, who knows all the thoughts of men, in a parable informs us that ... His persecutors knew in their souls that He is the Son of God ... the Son and Heir in the scripture.

Note 2: These persecutors of the Messiah, the Catholic Jesus Christ ... were not in God's Israelite covenant with Abraham since they rejected the Old Testament covenant teachings ... which include dozens of prophesies of Christ ... 57 listed on Section 2.3.





Catholic Faith (pre-fulfillment) writing of Daniel 9:26 >
Christ shall be slain: and the people that shall deny him shall not be his. And a people with their leader that shall come, shall destroy the city and the sanctuary: and the end thereof shall be waste, and after the end of the war the appointed desolation.

Note 1: Christ, through the prophet Daniel informs that those who deny the Messiah shall not be His. They have exited God's covenant with the Israelites, they are not "Children of Israel".

Note 2: The un-baptized pagans who call themselves jews ... have nothing to do with the Old Testament covenant ... and never did.





Catholic writing of Saint Matthew 5:17 >
"Do not think that I am come to destroy the law, or the prophets. I am not come to destroy, but to fulfill."

Note 1: The prophets and their prophesies of Christ were part of God's covenant with the Israelites. The people who refer to themselves as jews ... by rejecting the prophets, their prophesies, and Christ have nothing to do with the Children of Israel or God's covenant with Abraham.

Note 2: Those who accept/accepted the writings of the prophets and their prophesies of the Messiah remained in the Israelite covenant ... thereby becoming Catholic after the First Pentecost. To become Catholic it is the four steps on Section 2.1.

Note 3: Please see Section 7.2.1 for twenty-two Old Testament scriptures which foretell water baptism for the remission of Original Sin.





Catholic writing of Galatians 3:6-8 >
6: "As it is written: Abraham believed God, and it was reputed to him unto justice."
7: "Know ye therefore, that they who are of faith, the same are the children of Abraham."
8: "And the scripture, foreseeing, that God justifieth the Gentiles by faith, told unto Abraham before: In thee shall all nations be blessed."

Note 1: Jesus Christ stating through Catholic Saint Paul that the covenant with Abraham is a covenant in faith, not of genealogy. Satan's genealogy myth regarding God's covenant with Abraham is a big contributor to the damnation of the un-baptized pagans who call themselves jews.

Note 2: Those Israelites, who cooperated with grace, recognized Jesus as the Christ and remained within God's covenant with Abraham. By the fact that water Baptism remits (removes from the soul) Original Sin ... their souls were placed into a justified state (before God) ... which gives them a chance to get to Heaven if they remain free from grave sin and do sufficient works of charity.

Note 3: The gentiles who cooperated with actual grace, likewise recognized Jesus as the Christ and were brought into God's continuing Israelite covenant by water baptism which provides the sanctifying grace which justifies the soul and brings the person into the Catholic Church (which has no buildings in these times) ... this is how the Catholic God's covenant with Abraham expanded across all nations.





Catholic writing of Titus 1:14 >
"Not giving heed to jewish fables and commandments of men, who turn themselves away from the truth."

Note 1: The Catholic Jesus Christ, through Catholic Saint Paul ... identifying that there is a group of persons (referred to as "jews") who turn themselves away from the truth. God's covenant with the Israelites had been fulfilled ... regarding how to get to Heaven (which was now reopened) ... it is the four steps on Section 2.1.

Note 2: The use of the word "jewish" is correct here (it is not an error) ... since this scripture was written after the First Pentecost and the Catholic Church needs a name to identify this particular group of un-baptized pagans ... as there are name for other pagans, such as muslims, buddhists, hindus, etc.





Catholic writing of Saint Matthew 23:31-14 >
31: "Wherefore you are witnesses against yourselves, that you are the sons of them that killed the prophets."
32: "Fill ye up then the measure of your fathers."
33: "You serpents, generation of vipers, how will you flee from the judgment of Hell ?"
34: "Therefore behold I send to you prophets, and wise men, and scribes: and some of them you will put to death and crucify, and some you will scourge in your synagogues, and persecute from city to city."

Note 1: Christ identifying to His listeners that in the past also, those who thought they were Israelites, killed the prophets of the God of Israel. This also happened at the time of Christ ... those who are called "jews" (not the Israelites) calling for the killing of the Messiah and other Catholics Apostles and Catholic Saints.

Note 2: Jesus, Who knows the future, states that jews (they were not Israelites) ... will put to death those who speak the Catholic truth to save souls. This will happen on a wide scale, "from city to city".





Catholic writing of Apocalypse 7:13-14 >
"And one of the ancients answered, and said to me: These that are clothed in white robes, who are they ?  And whence came they ?  And I said to him: My Lord, thou knowest. And He said to me: These are they who are come out of great tribulation, and have washed their robes, and have made them white in the blood of the Lamb."

Note 1: The Catholic Jesus Christ stating through Catholic Saint John ... that the people who accept and recognize Jesus as the Christ, are identified in the Apocalypse before the throne of God (in Heaven). These are the Children of Israel, who stayed in the covenant that God made with Abraham by being in the Catholic Church and meriting Heaven.

Note 2: The Blood of the Lamb does not apply to anyone outside of the Catholic Church, it doesn't apply to heretics ("lutherans", "methodists", "vatican-2-ists", "baptists", "pentecostals", etc.) ... unless they convert by the four steps on Section 2.1.

Note 3: In these times ... the Catholic Church has lost its buildings (since 8 December 1965) ... Christians are those who ... 1) Believe the Catholic Sources of Dogma ... 2) Followed by water Baptism.

Note 4: One must do sufficient works to merit Heaven ... over *100* works Dogmas and scriptures are listed on Sections 28, 28.1, and 29.

Catholic writing of Philippians 2:12 >
"With fear and trembling work out your salvation."

Catholic writing of Saint James 2:20 >
"But wilt thou know, O vain man, that faith without works is dead ?"

Catholic writing of Romans 2:13
"For not the hearers of the law are just before God, but the doers of the law shall be justified."



S u b - p a r t    H

Proving that the fraudulent appearance of the words "jew" and "jews" in
the English Douay-Rheims, and the heretic "bibles" is
an ongoing assault on the truth

More proof of ... falsified "bibles"

~     ~     ~

If you check a current on-line version of the Douay-Rheims Bible you get 368 instances ... of the words "jew" and "jews".

We have already seen the fraudulent use of "jew" and "jews" ... 183 times in the Old Testament English.

There are instances, of course, where the words "jew" and "jews" are correct ... in the New Testament.

- - - - -

"jew and "jews" ... is correct in the New Testament when those being spoken of are ... enemies of the Catholic Jesus Christ (not a jew).
The Catholic Church needs identifying words for various groups to identify their errors to help them.

"jew" and "jews" ... is incorrect in the New Testament ... when those being spoken of are with Jesus and believe Him.
In this case ... identifiers like Israelites or Judeans would be the correct terms.

- - - - -

One can see by the numbers below ... that the words ... "jew" and "jews" ... are quite liberally tossed around in heretic "bibles".

The Douay-Rheims ... the one authentic Bible in English ... has an average of ... 168 fewer instances of the words "jew" and "jews" than the 15 listed fake "bibles".

So that ... the heretic "bibles" have ... a 45% increase ... in the number of "jew" / "jews" instances ... which adds to the lies that the "jews" were the Old Testament people which is 100% false ... see Section 39.5 of this site.

- - - - -

The number of times ... one sees the words "jew" or "jews" ... in these printings ...

Douay-Rheims Bible  -  368 times

king james  -  543 times
new international version  -  543 times
new american standard  -  513 times
English standard version  -  501 times
contemporary english version  -  478 times
new king james  -  519 times
new century version  -  493 times
21st century king james  -  543 times
american standard version  -  538 times
youngs literal translation  -  508 times
darby translation  -  516 times
holman christian standard  -  493 times
new international reader's version  -  798 times
new international version UK  -  543 times
today's new international version  -  512 times

This inexplicable increase in the ... number of occurrences of the words "jew" and "jews" in these fake "bibles" ... serves to take away accurate depictions of the Israelites ... such as "My people Israel", "Men of Juda", "House of Juda", etc. ... and change these references to the words "jew" or "jews" to increase the level of deception ... to where people believe the "jews" were the Old Testament people.

Section 39.5 identifies that the jews were not ... the Old Testment people.




S u b - p a r t    I

Against the jew-pagans claiming King David: Related to the fraudulent
appearance of the words "jew" and "jews" in the English "bibles"

~     ~     ~

Does the fraud related to the words "jew" and "jews" help us with the question ...

Was King David a "jew" ?

We all see that the un-baptized pagans who call themselves jews parade around ... with their "star of David".

But guess what?

King David's death is documented in 3 Kings 2:10 ... the Book of 3 Kings has 22 Chapters.

and ...

the first appearance of the word "jews", in the English Douay-Rheims Bible, (which should read "Judeans"), is in 4 Kings 18:26 ... the Book of 4 Kings has 25 Chapters.

- - - -

Setting aside for a moment that the English words "jew" and "jews" have no theological meaning at all ...

King Saint David (he is a Catholic Saint) ... dies 37 Bible chapters ... before the fraudulent word "jews" is ever used.

How can King Saint David be considered a "jew" when there was no use of the word "jew" before he was born ... and no use of the word "jew" during his entire lifetime ?

It's all a stupid, from Hell, joke ... and completely preposterous.

- - - -

Note about the six pointed "star of David" jew logo ... the brand identifier for the group of un-baptized pagans who call themselves jews:

The "star of David" logo of the un-baptized pagan cult known as jews ... was adopted at the "zionist" conference of 1897, which was held in Basel Switzerland. This trademark has nothing to do with King Saint David, a Catholic Saint who wrote:

Catholic Faith (pre-fulfillment) writing of Psalm 109:1 >
"The Lord said to my Lord: Sit thou at My right hand: Until I make thy enemies Thy footstool."

Catholic Faith (pre-fulfillment) writing of Psalm 2:7-8 >
"Thou art My Son, this day have I begotten Thee. Ask of Me, and I will give Thee the Gentiles for Thy inheritance."

Note 1: The Messiah as True God and then True Man. Jesus Christ is the Son of God (as God), and then the Son of God (as a Divine Person) after the Incarnation.

Note 2: King Saint David wrote these prophesy scriptures under the inspiration of God ... so obviously they are accurate prophesies.

Note 3: Do the apostate jews believe these Messiah prophesies ?  No they don't ... so King David cannot be claimed by the infidel (faithless) jews ... who clearly believe King David is a liar.



S u b - p a r t    J

The fraud related to the word "judaism"

~     ~     ~

The word "judaism" isn't in the Douay-Rheims Bible even a single time.

The God of the Old Testament is the Catholic God ... identified on Sections 2.3, 4.4, 7.2.1, and 31.

The religion of the God of the Old Testament ... is the Catholic Sources of Dogma ... by the Pope in union with the bishops of the world.



S u b - p a r t    K

The Khazar pagans who were converted to the jew form of paganism

~     ~     ~

Only 10% of the un-baptized pagans in North America who call themselves jews actually have progenitors who are from the Palestine section of the Middle East ... the other 90% percent are a Turkic people from western Russian, east and southeast of the Black Sea and east and northeast of present day Turkey.

These people are/were called Khazars. There was a forced "conversion" of about 700,000 Khazars from their brand of paganism to the jew brand of paganism in the 8th century. This forced "conversion" was ordered by their pagan king -- Bulan.

King Bulan and his feudal nobles were promptly "converted" by the pagans who called themselves "rabbis" who were imported from Babylonia. The Khazars invited large numbers of these pagans who called themselves "rabbis" to come and open "synagogues" and "schools" to instruct the population in their new form of paganism.

"Judaism" which started in about 200 B.C. was now the state "religion" of the Khazars. The Khazars now worshiped the same idols as the pagans who call themselves jews. Just like the various groups of un-baptized pagans ... the heretic groups ("lutheran", "methodist", "vatican-2", "baptist", "evangelical", etc.) also worship idols since they are not worshiping the Catholic God (who has no physical properties in these times, see Section 13.6).

Many of these Khazars subsequently moved into Europe, and Russia, and then emigrated to America.

To help illustrate:


Are the Old Testament rejecting ... (Sections 2.3, 4.4, 7.2.1, 31) ... people pictured above ...

A.  Theologically pagan (un-baptized state) people ... from the Palestine
area of the Middle East who claim to have a connection
to the Old Testament Israelites  ?

OR:
 
B.  Theologically pagan (un-baptized state) people ... from the Black
Sea area of western Russia who claim to have a connection
to the Old Testament Israelites  ?


If you answered (B) there is a 90% chance that you are correct ... since 90% of those in North America who are involved in the jew brand of paganism are from the Khazar region of western Russia.

One last point: The outfits they are wearing is the dress of the Polish nobility of a few hundred years ago ... these outfits do not indicate that these pagans have any connection to the Old Testament Israelites ... this is just another of the seemingly endless deceptions to cause the loss of human souls.



S u b - p a r t    L

The very name of a geographical area called Israel ... is another of
Satan's deceptions to send immortal souls into Hell forever

~     ~     ~

Here's how the devil is deceiving people, to get their souls, with this one:

1.  The religion of the Old Testament Israelites was the Catholic Faith unfulfilled as seen in sub-part A above:

-  Daniel 9:26 > "Christ shall be slain: and the people that shall deny Him shall not be His"
-  Proverbs 30:4 > "Who hath ascended up into Heaven, and descended? ... and what is the name of His Son, if thou knowest?"
-  Micheas 5:2 > "And thou, Bethlehem ... of Juda: out of thee shall He come forth unto Me that is to be the Ruler in Israel."
-  Genesis 18:1-2 > "And the Lord appeared to him in the vale of Mambre ... Three Men ... and (Abraham) adored down to the ground."
-  Genesis 1:26 > "Let Us make man to Our image and likeness."
-  Psalm 2:7-8 > "Thou art My Son, this day have I begotten thee ... I will give thee the Gentiles for thy inheritance." (The Messiah as True God and True Man)
-  Isaias 7:14 > "The Lord himself shall give you a sign. Behold a virgin shall conceive, and bear a Son, and His name shall be called Emmanuel."
   (The Catholic Church unfulfilled wrote the Old Testament and fulfilled wrote the New Testament)

2.  By Satan having his workers name a state "Israel", the devil makes people think that the religion of the Old Testament Israelites is not over yet ... when it has been over for 2000 years.

3.  By getting people to think that the religion of the Old Testament Israelites is not over yet ... Satan attempts to hide the fact that the Messiah has already brought about the Redemption ... the re-opening of Heaven for men's souls, after Original Sin closed it.

4.  If people think that the Redemption has not taken place yet (because after all there is a state called "Israel") ... then they may be more likely to ignore the actual graces that they do receive ... that the Redemption has taken place and that God has re-opened Heaven in one prescribed way ... by the four steps seen on Section 2.1 of this site.

5.  If people do not cooperate with actual grace and seek the sanctifying grace of water baptism (the removal of Original Sin from their souls) then they descend into Hell forever. Please see the Baptism Dogma on Section 1.1.

6.  One of the primary purposes of Satan founding a state called "Israel" is to get people into the grave without water baptism and without being members of the Catholic Church ... then he gets their souls into Hell forever, for as long as God shall be God.

7.  The same exact analysis applies to the devil's "kosher food" fraud and the "star of David" fraud. Make people think that the religion of the Old Testament Israelites is not yet over ... try to hide the fact that the Messiah has re-opened Heaven ... try to hide the fact that Heaven has been re-opened in the one way that God prescribes, the Catholic Faith ... so don't buy into these various deceptions by the devil and his anti-Christs.



S u b - p a r t    M

Comparative timeline of ethic Judeans versus ethnic jews ... starting
with Abraham ... chronologically to the Catholic Jesus Christ

Ethnic = According to the flesh

~     ~     ~

Catholic writing of Romans 1:3 >
"Concerning His Son, Who was made to Him of the seed of David, according to the flesh."

Note: King David was an Israelite ... he was not a jew (a group which started in 200 B.C. ... see the following timeline).

Catholic writing of Apocalypse 5:5 >
"And one of the ancients said to me: Weep not; behold the lion of the tribe of Juda, the root of David, hath prevailed."

Note: The Catholic Jesus Christ was of the Tribe of Juda. He was an Israelite of the Tribe of Juda ... he was not a jew (a group which started in 200 B.C. ... see the following timeline).

~     ~     ~


And, of course ... the Christians are the only children of Abraham (those who believe the Catholic Dogmas and are Baptized in water) ...

Catholic writing of Galatians 3:29 >
"And if you be Christ's, then are you the seed of Abraham, heirs according to the promise."

Catholic writing of Saint Luke 1:69, 73 >
69:  "And hath raised up an horn of salvation to us, in the house of David his servant."
73:  "The oath, which he swore to Abraham our father, that he would grant to us ..."

Catholic writing in Acts of the Apostles 3:25 >
"You are the children of the prophets, and of the testament which God made to our fathers, saying to Abraham: And in thy seed shall all the kindreds of the earth be blessed."

Etc ... More on Section 39.7.1 ... that the children of Abraham are the Christians.

- - - - - - - - - -

The Old Testament was simply a foretelling of how the Catholic God was going to re-open Heaven for men's souls after Heaven was closed temporarily by Original Sin.

See the Introduction section of this site for fifteen (15) Old Testament scriptures on the reality of Orginal Sin.

Catholic Faith (pre-fulfillment) writing of Ecclesiastes 9:3 >
"This is a very great evil among all things that are done under the sun, that the same things happen to all men ... they shall be brought down to Hell."

Catholic Faith (pre-fulfillment) writing of Psalm 88:49 >
"Who is the man that shall live, and not see death: that shall deliver his soul from the hand of Hell ?"

~ ~ ~ ~

<<< --- <<< --- <<< --- <<< ---  End Section 8.--- >>> --- >>> --- >>> --- >>>


Immaculate Heart of Mary    ~     Our Lady of Good Remedy    ~     Our Lady of La Salette    ~     Immaculate Heart of Mary
                          

~  Pray the Rosary for essential graces  ...  see Section 4.1 of this website for instructions  ~
~  Wear the Brown Scapular as the Blessed Virgin instructed us  ...  as Our Lady of Mount Carmel  ~

Mother of Christ
Hear Thou thy people's cry
Selected prophesies of the Blessed Virgin  - & -  Quotes on being devoted to the Blessed Virgin.    More >  Section 4  and  Section 4.4
Ezechiel 44:2 > "This gate shall be shut … no man shall pass through it … the Lord the God of Israel hath entered in by it." Proverbs 8:35 > "He that shall find me (the Blessed Virgin), shall find life, and shall have salvation from the Lord."
St. Bonaventure, died 1274 > "No one ever finds Christ but with and through Maria. Whoever seeks Christ apart from Maria seeks Him in vain." Genesis 3:15 > "I will put enmities between thee and the woman, and thy seed and her seed: she shall crush thy head, and thou shalt lie in wait for her heel."
Ecclesiasticus 24:25 > "In me is all grace of the way and the truth, in me is all hope of life and virtue." St. Antoninus, died 1459 > "All graces that have ever been bestowed on men, all of them came through Maria."
St. John Damascene, died 749 > "Pure and Immaculate Virgin, save me and deliver me from eternal damnation." Wisdom 7:26 > "For she is the brightness of eternal light, and the unspotted mirror of God's majesty."
Ecclesiasticus 24:24 > "I am the mother of fair love, and of fear, and of knowledge, and of holy hope." St. Agnes, died 304 > "There is no one in the world who, if he asks for it, does not partake of the Divine mercy through the tenderness of Maria."  (Truth and mercy cannot be separated)
Proverbs 30:11-12 > "There is a generation that ... doth not bless their mother. A generation pure in their own eyes and yet not washed from their filthiness." Blessed John Eudes, died 1680 > "Every grace and blessing possessed by the Church, all the treasures of light, holiness, and glory ... are due to the intercession of the Blessed Virgin Maria."
St. Athanasius, died 373 > "Thou, O Lady, were filled with grace, so that thou might be the way of our salvation and the means of ascent into the heavenly kingdom." Psalm 131:8 > "Arise, O Lord, into Thy resting place: Thou and the ark, which Thou hast sanctified."  (The Blessed Virgin bodily in Heaven)
Star of the Sea
and Portal of the Sky

Truth of the super-natural order:
All grace starts with God, goes to the hands of the Blessed Virgin, and then into the world. God (Grace Himself) came into the world
by the Blessed Virgin, God never changes, all grace follows the same path to this day and until the end of the world.

 
Click on counter for  >  Map location of visitors  ...  Visit details  ...  Sections visited  ...  Referrering sites, etc.

Ignorance of God's Catholic Dogma ... which is being aggressively hidden with malice ... is not a "loophole" into Heaven.
Mountains of proof in Sources of Dogma and Scripture ... links  >  Section 5.1  and  Section 5.1.1